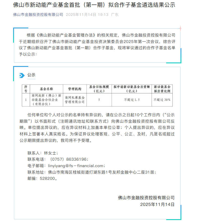
投资界-解码LP获悉,近日,佛山市金融投资控股有限公司发布公告,公示了佛山市新动能产业基金首批(第一期)拟合作子基金遴选结果,本次公示一支子基金——南网战新(佛山)新动能基金合伙企业(有限合伙)。管理机构为南网私募基金管理有限公司。

据悉,新动能产业基金成立于2025年4月,总规模200亿元,首期规模40亿元,由佛山市金融投资控股有限公司负责管理,聚焦于投资新型电力装备、算力基础设施、人工智能、智能机器人、半导体芯片、新能源、新材料、新型储能、新型显示、医药健康、低空经济等战略性新兴产业领域的强链、补链、延链。新动能产业基金以建立专业投资体系为使命,引导更多“耐心资本”、“战略资本”汇聚佛山,配合全市传统产业转型升级、新兴产业发展壮大、未来产业培育布局“三箭齐发”的产业方略,培育产业金融生态,助力“再造一个新佛山”,促进全市高质量发展。
来源:佛山市金融投资控股有限公司
点击获取更多LP资讯
https://www.pedaily.cn/s104/